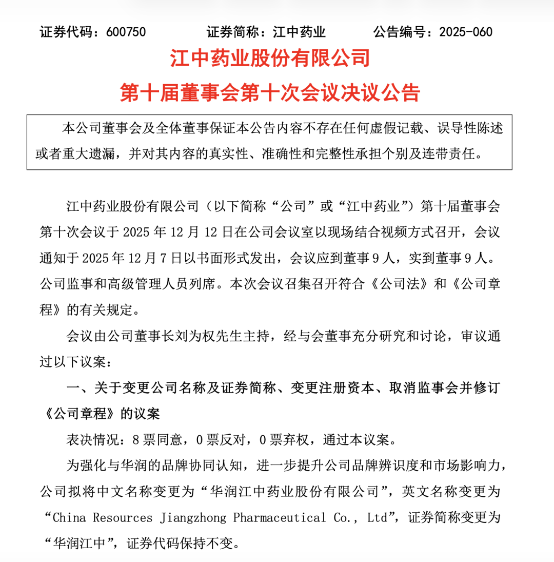
12月13日,江中药业股份有限公司发布公告称,第十届董事会第十次会议通过了变更mg电子试玩及证券简称的议案,公司中文名称变更为“华润江中药业股份有限公司”。

2018年5月,华润医药(3320.HK)与江西省国资委签署了《华润医药集团有限公司战略重组江中集团合作协议》。在那之前,江中药业为江西省国资委唯一的医药上市平台,第一大股东为江中集团(全称:江西江中制药(集团)有限责任公司),持股比例为43.03%。2019年2月,华润医药全资子公司华润医药控股斥资约42亿元取得江中集团51%股权,成为其控股股东,间接控制江中药业已发行股份的43.03%,江中药业的实际控制人由江西省国资委变更为中国华润有限公司。
同日,江中药业发布高管人员任职变动公告:因工作调整,董事胡凤祥先生、崔兴品先生及邓蓉女士已提交辞职报告。其中,胡凤祥先生的辞职自董事会收到报告之日起生效;崔兴品先生和邓蓉女士的辞职将在股东大会选举产生新任董事后生效。

为填补董事空缺,公司控股股东华润江中制药集团有限责任公司提名了新的董事候选人。
新任董事候选人的简历显示:白晓松先生现任华润医药集团有限公司董事会主席。江春林先生和李国峰先生分别为江西省属企业的专职外部董事,王金本先生为资深财务专业人士,目前在多家上市公司担任独立董事。
目前江中药业主营业务分成包括三块,非处方药、处方药和健康消费品业务。非处方药主要产品有健胃消食片、乳酸菌素片、复方草珊瑚含片、多维元素片等。其中,健胃消食片是江中药业的拳头产品,于1994年上市。据江中药业2025年半年报,江中牌健胃消食片连续二十一年获“中国非处方药产品榜”中成药·消化类第一名。
去年健胃消食片销量1.69亿盒,今年上半年,健胃消食片所在的非处方药板块营收同比下降10.14%,高于公司收入整体降幅。
具体信息以企业声明为准
